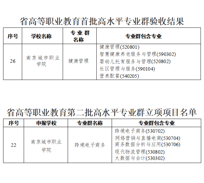
近日,省教育厅公布了省高等职业教育高水平专业群建设名单,我校健康管理专业群顺利通过验收,跨境电子商务专业群成功获批立项建设。这既是对我校办学实力的高度认可,也是我校职业教育高质量发展的关键成果,标志着我校向建设中国特色高水平高职学校目标迈出了坚实步伐。
自 2021 年入选mk世界杯_mk(中国)单位以来,学校紧密对接康养领域新质生产力发展需求,精准适配社区康养行业及南京市养老托育改革需求,深化教育教学改革,优化专业设置与课程体系,加强师资队伍建设,加大实训基地投入,办学能力显著提升,闯出“服务民生,职继融通”高质量发展新路径,为区域康养产业升级提供人才支撑。
跨境电子商务专业群紧跟区域跨境电商行业发展需求,紧扣高端装备产品跨境出海的人才和技术创新需求,与行业龙头企业深度合作,开展专业建设、课程开发、师资培养、实习实训等项目,凝结创新性和示范性办学成果,专业综合实力显著提升,在省内外影响力不断扩大,为区域跨境电商产业发展注入动力,树立新兴专业领域拓展标杆。
下一步,学校将以高水平专业群建设成果为新起点,发挥示范引领作用,带动其他专业群均衡发展和整体提升。深化专业内涵建设,强化特色发展,优化专业布局,加强协同创新与资源共享,提升学校整体竞争力。积极融入区域经济社会发展大局,深化产教融合与校企合作,拓展合作领域,创新合作模式,提升社会服务能力,为区域经济转型升级、产业创新发展培养mk世界杯_mk(中国)高技能人才,引领我校职业教育持续高质量发展,为建设教育强国、人才强国贡献力量。
质量管理与科研处 教务处
康养工程学院 mk世界杯_mk(中国)
2025年1月10日


